首套房贷利率涨幅连降3个月 上涨空间进一步缩小
10月15日,融360发布《2018年9月中国房贷市场报告》(下称《报告》),《报告》显示:9月全国首套房贷款平均利率小幅微涨,涨幅连续3个月降低,利率较8月持平的城市及银行数量上升,较上月上涨的数量减少,未来房贷[阅读全文]
2018-10-17
10月15日,融360发布《2018年9月中国房贷市场报告》(下称《报告》),《报告》显示:9月全国首套房贷款平均利率小幅微涨,涨幅连续3个月降低,利率较8月持平的城市及银行数量上升,较上月上涨的数量减少,未来房贷[阅读全文]
2018-10-17
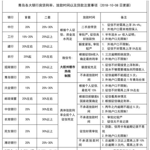
近日,央行宣布降低存款准备金率1%再次刷爆了朋友圈!1、青岛9月房贷利率:首套维稳,二套上浮!对银行而言,个人房贷仍然是一项重要的业务,一是因为相比企业贷款,经过银行严格筛选出的个人住房贷款用户,出现坏账[阅读全文]
2018-10-10
现在二手房受到很多购房者的青睐,很多购房者看到二手房后,为了防止房屋被他人买去,急着支付了定金,但之后发现更好的房源,或者觉得这个房子买亏了,再想要回购房定金就难了。现在,二手房定金纠纷源源不断,为您[阅读全文]
2018-09-25
租房提取公积金的新政出台,提取手续和材料大大简化,对于租房一族可以说是个好消息。但如果现在提取了公积金支付房租以及用于装修的话,以后买房申请公积金贷款时会受到影响吗?一、租房(装修)提取公积金会影响日[阅读全文]
2018-09-20
买房注意!这4种户型越来越遭嫌弃,特别第2种,转手都困难,一起来了解一下吧。这4种户型之所以越来越糟嫌弃,是因为这几种户型好看但是不实用。对于一般购房者而言,购买到最适合自己的户型尤为重要,力求房子面积[阅读全文]
2018-08-30
最近一段时间以来,有关房屋公摊面积的话题又不断被提起,许多网友都留言说,希望商品房销售按照套内面积计价不要把钱不明不白地花费在公摊之上。也有网友感慨,现在房价已经很高了不说,毛坯房还越来越少,最让人难[阅读全文]
2018-08-29
用微信添加一下(青岛市城阳公证处)这个公众号(不会添加的问一下周边人),我们高层开盘时间,交资料登记时间,后期名单公示等这个账号都会公布,可以点进去查看,现在我们还没有开盘,所以里面没有信息,只是想让[阅读全文]
2018-08-24
买房,你最看重的是什么?价格、地段、交通、周边配套设施?除了这些还有一个不可忽视的因素户型。就户型而言,变化通常是法规的更新,或者客户需求升级。而随着客观环境的变化,原来一些看似很好或者很受欢迎的产品[阅读全文]
2018-08-24
婚前首付的房产,离婚时如何分割?市北区司法局16日发布一起离婚案中的涉房疑难纠纷。【案情简介】一对老夫妇来到市北区阜新路街道司法所进行法律咨询,称自己的儿子和儿媳在闹离婚,但是对于房产分割一事一直未谈妥[阅读全文]
2018-08-18
我们要尽可能夸大项目优势,使用想象性、引导性语汇激发消费者的购买欲。一位资深的房地产广告业内人士说。《经济参考报》记者发现,一些看起来高大上的广告语,实则隐含着难以启齿的潜台词。譬如,稀缺楼盘,坐拥宁[阅读全文]
2018-08-13
最近,西安一家名不见经传的房地产企业,因为一纸诉讼引起了舆论的注意。据华商报报道,2016年4月起,多名购房者通过内部认购,以一次性付款的方式购买了闻天公司开发的紫杉庄园项目多套房屋,双方并签订了内部认购[阅读全文]
2018-08-12
2016年8月西安市民陈女士一次性支付166万余元内部认购了一套房。两年后,房价飞涨,开发商竟然以当时没有预售许可证为由,将12名业主起诉至法院要求确认内部认购合同无效。签订内部认购合同被判无效今年4月,另一位[阅读全文]
2018-08-09
攒钱买套房子,安稳结婚过日子,是许多年轻人的愿望。但近日,这个想在青岛买房的小伙儿却遭遇了烦心事不仅婚房不能过户,就连交的39万首付也无法拿回。购买者:我和女友都很喜欢青岛,准备在这买房子安家落户,但是万万[阅读全文]
2018-08-03
最近去银行办理房贷,发现贷款利率又上调了,首套房上浮20%,不知道其他银行啥情况?近日,有市民向本报反映。为此,7月24日,记者走访岛城部分银行发现,目前岛城首套房首付三成,贷款利率上浮15%~30%不等;二套房首付四成,[阅读全文]
2018-07-26
第一,我们可以在官网上查询。有些城市已经开通了查询了五证的网站,购房者可以登录当地的网站查询开发商的五证。可以登录XX市房地产交易中心去查看取得《商品房销售(预售)许可证》的房产项目。第二,我们还可以去相[阅读全文]
2018-07-24